Schulz+Partner GmbH - Leistungen

Feasibility Studien, Pilotprojekte, Basic-und Detail Engineering, Plant Design und Service-Betreuung

Schulz+Partner ist Ihr Partner für thermische Verfahrenstechnik und die Aufbereitung von Prozessflüssigkeiten. Ob Kristallisatoren, Rektifikationskolonnen, Eindampfanlagen, Destillationsanlagen oder Verfahren wie die Flüssig-Flüssig-Extraktion. Wir bieten nicht nur Optimierungsoptionen für bestehende Anlagen und Prozesse, sondern erbringen auch sämtliche Planungs- und Abwicklungsarbeiten für den Bau von Chemie- und Industrieinstallationen.

Kontakt

Einem Bekannten schicken

Schicken Sie die URL dieser Seite an einen Bekannten

Vorplanung / Studie

Team Arbeit in der Vorplanung

Die Studie

Feasibility Studien sind Leistungsphasen, die wir unseren Kunden und Partnern anbieten. Diese sind umfassende Studien und dienen im Detail zur Ermittlung der Informationen des Vorhabens. Sie berücksichtigt Risiken, Blickpunkte und Bedingungen wie Zeitrahmen, Kosten und Qualität. 

Ziel bei einer Feasibility Studie ist es festzustellen, ob das Projekt weitergeführt, umgestaltet oder komplett aufgegeben wird.

Folgende Punkte werden im Austausch mit unseren Kunden erarbeitet:

    • Ermitteln der Stoffeigenschaften, beständige Werkstoffe und spezielle Anforderungen 
    • Ermitteln der physikalischen und chemischen Machbarkeit
    • Risikoeinschätzung
    • Wirtschaftlichkeits- bzw. Amortisationsbetrachtung
    • Abschätzung des technologischen Volumens, Raumbedarf und Aufstellung
    • Darstellung des Verfahrens bzw. der Verfahrensschritte


    • Ermitteln des Automatisierungsbedarfs und der MSR-Strukturen
    • Darstellung der Leistungen für das Gesamtprojekt
    • Entwurf der Energie- und Massenbilanzierungen
    • Entwurf der notwendigen peripheren Systeme 
    • Ggf. Entwurf der notwendigen Raumstrukturen 
    • Auswahl der Einbring- und Installationsmöglichkeiten
    • Kostenschätzung
    Kontakt zur Übersicht

    Einem Bekannten schicken

    Schicken Sie die URL dieser Seite an einen Bekannten

    Material und Medien

    Die Materialauswahl richtet sich stets nach der Art der Anwendung. Dabei wählen wir ausschließlich hochwertige und langlebige Materialien, um sowohl eine hohe Prozesssicherheit als auch lange Lebensdauer unserer Anlagen gewährleisten zu können.

    Wir verwenden beispielsweise:

    • Edelstahl
    • hochlegierte Edelstähle / Duplex Stähle (1.4439, 1.4539, 1.4563, 1.4562, etc.)
    • Hastelloy®
    • Titan
    • Stahl mit Auskleidungen oder Beschichtungen

    Die Behälter und Wärmetauscher werden, den Medien entsprechend, mit PFA, E-TFE oder Blue Armor Beschichtungen versehen, bzw. mit einer Gummierung oder mit PTFE ausgekleidet. Wärmetauscher werden unter anderem mit Graphit oder SiC Silizium-Karbid ausgestattet.

    Prozessmedien

    Einsatzgebiete für unsere Anlagen sind beispielsweise Rückgewinnungsprozesse für:

    Säuren

    • Chlorwasserstoff HCl
    • Chromsäure H2CrO4 
    • Fluorwasserstoff HF
    • Salpetersäure HNO3
    • Schwefelsäure H2SO4
    • Phosphorsäure H3PO4 
    • und viele weitere

    Polymere

    • N-Methylbutyrolactam NMP
    • N-Methylmorpholin-N-Oxid NMMNO
    • Polyvinylpyrrolidon PVP
    • und viele weitere

    Lösungsmittel

    • Dichlorethan C2H4Cl2
    • Ethanol C2H6O
    • Isopropanol C3H8O
    • Hexan C6H14
    • Toluol C7H8
    • Heptan C7H16
    • und viele weitere
    Prozess- und Anlagenoptimierung

    Wir bieten nicht nur sämtliche Planungs- und Abwicklungsarbeiten für den Neubau von Chemie- und Industrieinstallationen, sondern auch Optimierungsoptionen für bereits bestehende Anlagen und Prozesse. Vor allem bei älteren Anlagen bestehen oft große energetische Einsparpotentiale. Diese zu erkennen und optimal zu nutzen ist heute sinnvoller denn je. Dank unserem Technikum und Versuchslabor in Verbindung mit adequater PC-Software wie ChemCAD und nicht zuletzt dank unserem Erfahrungsschatz können wir Ihre Anlagen beispielsweise optimal auf den Betrieb mit neuen Medien umstellen und gleichzeitig energieeffiziente Lösungen aufzeigen.

    Wir arbeiten dabei mit Software wie

    ProSim

    für Prozess- und Equipmentauslegung

    HTRI

    zur Wärmetauscherberechnung

    Siemens S7, TIA Portal

    zur Programmierung und Anlagensteuerung

    WinCC flexible

    zur Visualisierung der Anlagensteuerung

    Autodesk Inventor

    3-dimensionale Konstruktion und Zeichnungen

    AutoCAD Plant 3D

    2-dimensionales Zeichnen und Planen

    AxaviaProjektierungssoftware

    und diverse andere...

    Schulz+Partner - Prozess- und Anlagenoptimierung
    Kontakt zur Übersicht

    Einem Bekannten schicken

    Schicken Sie die URL dieser Seite an einen Bekannten

    Laborversuche und Pilotprojekte

    Schulz+Partner Technikum für Feasibility

    Die Ergänzung zur Studie

    Für unsere Kunden und Partner, bieten wir maßgeschneiderte Lösungen an. 

    Für die Recherche oder ein Up-Scaling, ist es in vielen Fällen notwendig Feasibility Versuche im Labor- oder im Technikums Maßstab durchzuführen.
    Bei speziellen Bedürfnisse der Analysen, binden wir entsprechende Labore ein.

    Die Versuche lassen sich in verschiedenen Varianten und im Beisein, gemeinsam mit dem Kunden gestalten.

    Unsere Versuchsanlagen

    • Fallfilmverdampfer 0,2 m²
    • Dünnschichtverdampfer /-trockner 0,2 m²
    • Zwangsumlauf- / Wärmepumpenverdampfer
    • Kristallisator
    • Rotationsverdampfer
    • Rektifikationsverdampfer Einbauten: Gewebepackung, Schlitzböden
    • Extraktionskolonnen (Ø100/ Ø150)
    • Mixer Settler

    ... stehen nach Absprache auch zur Vermietung zur Verfügung

    Entwicklung und Innovation

    Prozesssimulation, ergänzt durch Pilotversuche im hauseigenen Labor und Technikum, bildet die Grundlage für die sichere und optimale Auslegung unserer Anlagen.

    Die ständige Weiterentwicklung und die Innovation neuer Technologien sichern auch weiterhin die Erfüllung der hohen Anforderungen unserer Kunden bezüglich Wirtschaftlichkeit und Betriebssicherheit unserer Produkte.

    Kontakt zur Übersicht

    Einem Bekannten schicken

    Schicken Sie die URL dieser Seite an einen Bekannten

    Basic- und Detail Engineering

    Schulz+Partner Basic Engineering mit CHEMCAD

    Entwurfsplanung - Basic Engineering

    Die Entwurfsplanung basiert auf der Zielstellung eines Vorhabens. Sie führt bis zu einem Arbeitsstand der Dokumentation, mit dem das zu errichtende System für die tatsächliche Ausführung hinreichend definiert ist. 

    Die Definition muss ausreichend sein, um Leistungen qualitativ zu beschreiben, anfallende Kosten abzuleiten, Leistungen bei Unterlieferanten anzufragen und um entsprechende Behörden-Dokumente vorzubereiten.

    Bei den Entwurfsplanungen werden alle am Projekt Beteiligten bei den Kick-off Meetings umfassend über den Planungsstand informiert, um einen reibungslosen Ablauf zu gewährleisten. Bei diesen Meetings ist es uns wichtig, Misstände zu vermeiden und gemeinsam strukturiert zu planen.

    Aus diesen Gründen legt Schulz+Partner Wert auf ein strukturiertes Vorgehen:

    • die Rangigkeit der Planung z.B.
      → thermisches Verfahren
      → Peripherien
      → Umfang des Gesamt-Vorhabens
    • die Form der Durchführung. 
      → Thema
      → Vorschläge
      → fachliche Diskussion und schließlich Ergebnis.
    • Festlegung der Aufgaben und deren Verantwortlichkeiten.

    Ausführungsplanung - Detail Engineering

    Das Fortsetzen und Vertiefen des Entwurfs, ist das Detail Engineering. Dieses soll alle Dokumente für die Installation, Funktion, Inbetriebnahme und den Service bereitstellen.

    Für den Beginn der Ausführung, setzen sich folgende Kriterien voraus:

    • Basic Engineering in ausreichender Qualität
    • Freigaben der beteiligten Behörden
    • Einverständnis des Kunden-Managements
    • Aufgetretene und deutlich gemachte Revisionen des Entwurfs-Abschlusses
    Schulz+Partner Detail Engineering

    Der zeitliche Ablauf und Organisation des Detail Engineerings, ist vom Gesamtumfang des Vorhabens abhängig.
    Wir legen die Auflagen bei der zeitlichen Koordination als wichtige Meilensteine fest. 


    Wir führen die Pflichten in folgender Reihenfolge durch:

    • Technisches Umsetzen der Auflagen und Erkenntnisse
    • Erhalt der endgültigen Pflichtenhefte / Leistungs-Verzeichnisse des Kunden
    • Stimmen die gesamte Planung ab
    • Auswahl der Unterlieferanten
    • Planen, klassifizieren und erstellen Listen der Pipeline, Versorgungs- und Entsorgungsnetze
    • Anfrage- und Angebotsphase
    • Zeichnen und Kontrollieren der Fertigungspläne
    • Gesamtplanung der Aufstellung
    • Finalisieren der Ausführungs-Dokumentation
    • Planungskontrolle als fortlaufende Maßnahme und
      Modifikationen Vorort bei Abweichungen
    Kontakt zur Übersicht

    Einem Bekannten schicken

    Schicken Sie die URL dieser Seite an einen Bekannten

    Konstruktion, 3D-Modellierung, technische Kommunikation

    Wir leisten unsere Konstruktionen innerhalb eines Auftrags als fester Bestandteil eines Projekts. Aufgrund der zunehmenden Sachkenntnis und Qualität, gewinnen wir an Zuspruch von unseren Partnern.
    Wir gewinnen Kunden, um in den Planungsphasen zu unterstützen oder die Konstruktionsabwicklung, dessen Dokumentation
    inkl. der Fertigungsabwicklung komplett zu übernehmen. Das macht die Konstruktion im Zusammenarbeit mit dem Engineering zu eine unserer Dienstleistungs-Standbeine.

    Mit Autodesk Inventor, Plant 3D und unserem Knowhow, sind wir in der Lage die komplette technische Kommunikation mit einer hohen Qualität darzustellen und abzuwickeln.

    Schulz+Partner 3D Plant design Recovery unit

    3D Modelle einzelner Apparate. Geplant mit hohem Maß an Know-how und Innovation

    Schulz+Partner 3D Assembly Model

    Aufstellungs-Modelle inkl. der Gesamten Abwicklung und Berechnungen sowie Rohrleitungsplanung, Festigkeitberechnung, Statik und vieles mehr.

    Schulz+Partner 2D Plant design column

    2D Zeichnungen von Einzel-Apparate und auch Aufstellungspläne

    Kontakt zur Übersicht

    Einem Bekannten schicken

    Schicken Sie die URL dieser Seite an einen Bekannten

    Service, After-Sales-Service

    Unseren Service stellen wir für die nachhaltige Qualität der gelieferten verfahrenstechnischen Anlagen sicher. Der Service kann über die gesamte Lebensdauer einer Anlage in Anspruch genommen werden und gewährleistet eine professionelle Unterstützung für unsere Kunden. Der After-Sales-Service bzw. die Kundenbetreuung bietet einen hohen Mehrwert und zeichnet sich aus durch:

    • Hohes Maß an Kundenorientierung
    • Schnelle Reaktionszeiten sowohl beim Telefon-Support als auch Vorort
    • Ausgeprägte Fehler-Analysierung mit einem hohen Detaillierungsgrad
    • Ihre Qualifikationen und langjährige Erfahrung u.a. SCC geschult
    • All-in-one Kenntisse die Kosten- und Zeitersparnisse mit sich bringen:
      - Thermische Verfahrenstechnik
      - Kältetechnik gem. Verordnung (EU) Nr. 517-2014
      - Elektrotechnik gem. den aktuellsten VDE Vorschriften
      - S7 Programmierung / Visualisierung
      - Montagen / Installation
      - Zügige Lösungsansätze
      - Professionelle beratende Tätigkeit

    Der Service bietet:

    • präventive Wartungen
    • Lösungsfindung basierend auf verfahrenstechnische Erfahrung
    • Performance Lösungen
    • Ersatzteilebetreuung
    • Wartungen an Kälteanlagen
    • Fernwartung per VPN / SINEMA RC
    • Programmupdates und Prozessoptimierungen
    • Parameteranalyse
    • Umrüstungen bestehender Anlagen auf ein anderes System oder Produkt
    • Einarbeitung und Schulung von Betriebspersonal
    Kontakt zur Übersicht

    Einem Bekannten schicken

    Schicken Sie die URL dieser Seite an einen Bekannten

    Installationen, Montagen und Montageleitungen

    Hauseigene Elektrofachkräfte und Montage Personal leiten und führen die Endmontagen durch. Schulz+Partner Fachkräfte haben langjährige Erfahrung, besitzen die entsprechenden Qualifikationen und sind SCC geschult. Sie bieten den Kunden ein hohes Maß an Sicherheit. Eine Vielzahl von Qualifikationen für spezielle Anforderungen liegen vor, beispielsweise Installationen im Explosionsgefährdetem Bereich oder die Qualifikation zum Sicherheits- und Gesundheitsschutzkoordinator nach Baustellenverordnung. 
    Der Vorteil die unsere Fachkräfte zudem mit sich bringen, ist die Zusammenarbeit und der Erfahrungsaustausch mit den Planern. Durch
    dieses Konzept ist es dem Personal möglich das Aufstellen, Zusammensetzen und Anschließen sicher und reibungslos durchzuführen.

    Automatisierung, HMI Visualisierung,
    PLS Prozesstechnische Unterstützung

    Die digitale Automatisierung ist für den Betrieb von Prozessen und  Prozessanlagen in Fabriken, mit minimale menschliche Intervention, und ist heutzutage nicht mehr wegzudenken.

    Wir liefern verfahrenstechnische Anlagen mit einer eigenen Steuerung aus. Diese stellen sie nach abgeschlossene Inbetriebnahme transparent für den
    Kunden zur Verfügung. Jedoch kommt es vor, die Anlagen in einem vorhandenen Kunden-PLS (Prozessleitsystem) im Sinne der

    Industrie 4.0 Evolution zu Integrieren.

    Wir unterstützen unsere Kunden bei solchen Prozessen und bietet diese als eigenständige Leistung inkl. der Dokumentation und Ferndiagnose gemeinsam mit ihren Kooperationspartnern an.

    Für das Programm setzen wir SIEMENS Step 7, TIA Portal ein.
    Für HMI / Displays verwenden wir ProTool, WinCC Flexible, InVisu.
    Bei online Ferndiagnosen und Online Updates an den Programmen verwenden wir neben der klassischen VPN Tunneling, das bequeme und
    sichere SINEMA RC System von SIEMENS.

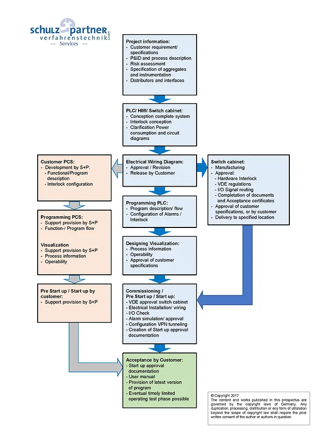
    Workflow Prozess Automatisierung
    Kontakt zur Übersicht

    Einem Bekannten schicken

    Schicken Sie die URL dieser Seite an einen Bekannten

    Inbetriebnahmen, FAT / SAT

    Vor-Inbetriebnahme
    Nach der Installations- und Montagephase und vor der Auslieferung, werden
    die Anlagen einer mechanischen und elektrischen Vorkontrolle durch
    unsere Fachkräfte unterzogen. 
    Hierbei führen wir folgende Kontrollen durch und stellen entsprechende Prüfzertifikate /-Protokolle aus:

    • Vorabprüfungen gemäß den aktuellsten VDE-Normen und -Vorschriften
    • Elektromechanische und mechanische Sicherheits-Vorrichtungen
    • Dichtheitskontrolle der Systeme und Rohre unter Druck
    • Digitale/ Analoge Ein- und Ausgangs-Tests der Komponenten innerhalb des Skids
    • Drehfeld der Motoren bis zum öffnen und schließen der Automatik-Armaturen
    • Simulation von Störungen und deren Verriegelungen unter Rücksicht der visuellen Sichtbarkeit über das HMI.
    • Einzelfunktionen der Baugruppen und deren zusammenwirken
    • ggf. Vorprüfung des Reinigungs- / CIP (cleaning in place) / SIP (sterilisation in place) Konzepts
    • Parameteraufnahme des Betriebs mit Wasser oder entsprechende Test-Medien.

    Nach der internen Vorabnahme, gibt es die Möglichkeit mit dem Kunden eine FAT (Factory acceptance test) durchzuführen.

    Inbetriebnahme
    Die Inbetriebnahmen erfolgen beim Endkunden bzw. Betreiber am  geplanten Aufstellort.
    Sofern eine Vorinbetriebnahme durchgeführt wurde, können nun die an- und verbindenden Schnittstellen überprüft und entsprechend protokolliert werden.

    Folgende Arbeiten werden jedoch vor einer Inbetriebnahme mit dem Produkt durchgeführt:

    • Endgültige Abnahmeprüfung gemäß den aktuellsten 
    • VDE-Normen/ -Vorschriften (sofern vom Betreiber erwünscht)
    • Erneute Dichtheitsprüfung der Systeme und Rohrleitungen unter Druck bzw. unter Vakuum
    • Digitale/ analoge Ein- und Ausgangsprüfung der restlichen Vorort installierten Komponenten bzw. Perepherien
    • verbleibende Störungs-Simulation 
    • Drehrichtungen der Motoren 
    • Parameter-  und Leistungsaufnahme des Betriebs mit Medien die vom Kunden bereitgestellt werden.

    Nach der Inbetriebnahme mit Produkt, und nach der Personal Einweisung
    Vorort kann schließlich eine SAT (Site acceptance test) durchgeführt werden.

    Kontakt zur Übersicht

    Einem Bekannten schicken

    Schicken Sie die URL dieser Seite an einen Bekannten

    Einweisung, Schulung von Betriebs- und Fachpersonal

    Erfahrungsgemäß kann eine Prozesstechnische Anlage auf Dauer nur so effizient und störungsfrei funktionieren, wie sie ein Anlagenbetreiber oder die Instandhaltung betreut. Häufig ist es, dass bei einem Betreiberwechsel die Anlagen-Erfahrungen bzw. das Knowhow nicht mitübergeben werden. Durch die Unwissenheit über die zu betreibenden Anlagen, entsteht Unsicherheit, Distanzierung zur Anlagenfunktionalität, Unfallrisiken ggf. sogar unerwartete Aufwendungs- und Instandsetzungskosten. Das macht eine Einarbeitung von Betreibern und betreuendes Fachpersonal unerlässlich.

    Nach jeder Inbetriebnahme weisen wir die entsprechenden Personen und Gruppen ein. Auch nach einer Endabnahme können Einweisungen und Schulungen zu jederzeit durchgeführt werden.

    Folgende Informationen werden hierbei vermittelt:

    • Anlagentechnik anhand Verfahrensschema P&ID und live an der Anlage
    • Erläuterung der einzelnen Baugruppen und deren Funktionen
    • Entsprechende Richtlinien und gesetzliche Vorschriften 
    • Ausgehende Gefahren bzw. Erläuterungen aus der Risikobeurteilung der Anlage
    • Besonderheiten der Anlage
    • Bedienung des HMI und an den Anlagen
    • Funktionsablauf der einzelnen Programme und Unterprogramme
    • Ggf. feste Soll- und Ist-Parameter die regelmäßig zu überprüfen sind
    • Anlagen Gebrauchsanweisung
    • Klassische Störungfälle und deren Behebung bzw. Erklärung der Zusammenhänge der Ursache
    • Empfohlene Ersatzteile und Empfehlung von präventiven Maßnahmen
    • Wartungsplan und regelmäßige Prüfungen
    Kontakt zur Übersicht

    Einem Bekannten schicken

    Schicken Sie die URL dieser Seite an einen Bekannten